News
Article
Pharmaceutical Technology
Author(s):
A case study reviews the reformulation and scale up of high drug load prototype using wet granulation process for a model formulation.
v_kurashev/shutterstock.com

The reformulation of a 100-mg tablet into a 300-mgtablet presented numerous challenges. First, the original 100-mg formulation of the compound (Compound X) produced a tablet weighing 370 mg. Simply tripling the original formulation was not an option, because doing that would produce a tablet too large for any patient to take. Second, the total tablet weight for both strengths, 100 mg and 300 mg, had to be identical and less than or equal to 550 mg. Third, no new excipients could be added to the original formulation, as doing so would detrimentally affect paperwork already filed with regulatory agencies. The existing formulation consisted of 28.5% weight per weight (w/w) drug loading with inactive excipients that included lactose monohydrate, croscarmellose sodium, polyvinylpyrrolidone, microcrystalline cellulose, and magnesium stearate. Finally, tablet dissolution had to replicate that of the existing 100-mg tablets. Scientists reformulated the 300-mg tablet to meet the necessary weight and dissolution criteria and without adding new excipients using the methods described in this case study.
Compound X was micronized prior to drug-product manufacture. Following micronization, a wet granulation process was used to improve the bulk density, powder flow of the formulation, and produce a small tablet with good tableting properties.
The reformulation work was targeted toward investigating the effect of the following conditions on the wet granulation process and the resulting tablet properties:
The manufacturing process consisted of the following:
Tablets were compressed using a rotary-instrumented tablet press. Blend properties-including bulk density, tap density, particle size distribution, flowability-and tablet physical properties of compression forces and dissolution were analyzed.
Next, selected formulations were packaged as 30 count in a 30-cc high-density polyethylene bottle with a 33-mm polypropylene induction seal cap. Stability studies were conducted for these tablets at 40 ºC and 75% relative humidity for six months; samples were analyzed at one month, three months, and six months, respectively.
Compound X has poor water solubility; hence, the compound was micronized to increase its solubility. As the average diameter of solid particles decreased, the bulk density of solid particles decreased, resulting in poor flow of the powder. This was problematic, because powder flow dictates the quality of the product in terms of its weight and content uniformity. Powder flow also affects manufacturing efficiency. Hence, a wet granulation process was selected for manufacturing.
Granulation is the process of densifying the powder in which small particles are gathered to form large masses known as granules. Granules have better flow as compared to powders. Two most commonly used granulation techniques are wet granulation and dry granulation. The granules formed by wet granulation are more compressible and compactible as compared to granules prepared by dry granulation; therefore, a wet granulation process was used to manufacture this product using water as a granulating agent.
The tablet composition of the existing 100-mg formulation is given in Table I. The tablet weight of existing formulation was 370 mg. Producing a 300-mg tablet formulation by following the original 100-mg formulation would have produced a tablet weighing 1110 mg, which would cause swallowing difficulties and lead to problems with patient compliance. A reformulation was required.
Ingredient
100-mg
Amount per tablet (mg)
300-mg Prototype 1
Amount per tablet (mg)
300-mg Prototype 2
Amount per tablet (mg)
Intragranular
Compound X
102.7
308.1
308.1
Microcrystalline cellulose
18
25.7
0
Croscarmellose sodium
18
25.7
25.7
Polyvinylpyrrolidone PVP K-30
10.8
15.4
15.4
Lactose monohydrate
151.1
53.9
105.3
Extragranular
Croscarmellose sodium
36
51.4
25.7
Microcrystalline cellulose
18
25.7
0
Magnesium stearate
5.4
7.7
5.1
Opadry coating suspension
10
15.41
15.41
Total
370
528.9
528.9
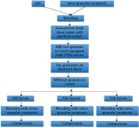
CLICK FIGURE TO ENLARGE Figure 1: Schematic representation of the manufacturing procedure.

To reduce the tablet weight, granulation was performed using increased drug loading at 40% w/w, 50% w/w, and 60% w/w, respectively. The weights of the tablets at 40% w/w, 50% w/w, and 60% w/w drug loading were 770.3 mg, 616.2 mg, and 528.9 mg, respectively. These tablets were manufactured using the same inactive excipients as the original formulation using single-station manual compression, thus producing a similar tablet dissolution profile to the existing 100-mg formulation. Figure 1 provides a schematic view of the manufacturing process. The dissolution profile of tablets at 40%, 50%, and 60% drug loading is shown in Figure 2. The tablet with 60% w/w drug loading was chosen for further studies.
Figure 2: Effect of drug loading on the dissolution profile.

After wet granulation of the 60% drug loading formulation, the granules were divided into three equal portions and milled through a Comil equipped with a 39R, 50G, and 55R screen, respectively. The selection of the Comil screen is crucial in this step, because the non-optimal screen could ruin the benefits of the granulation.
After milling, the different blends were subjected to Flodex analysis. Of the three screens used to mill the dry granules, it was observed that granules milled using the 50G screen showed greater flowability as compared to the 39R and 55R screens; hence, the 50G screen was chosen to mill the granules in prototype development batches.
The 300-mg tablets at 60% drug loading also were manufactured using rotary press. It showed similar dissolution properties as the existing 100-mg formulation.
The 100-mg tablet strength was manufactured using a common blend approach. Granules from the 300-mg tablet strength were diluted with lactose and compressed with the same tablet weight as the 300-mg tablet. Both tablets showed acceptable physical and dissolution properties.
Two prototype formulations were manufactured at 60% w/w drug loading:
Inactive excipients can be removed from formulations without adversely affecting analytical methods; it is the adding of new inactive excipients that detrimentally affects analytical methods for the product.
CLICK FIGURE TO ENLARGE Figure 3: (a) Particle size distribution of the Prototype 2 formulation manufactured at 5-L and 65-L scale; (b) Dissolution profile of the 100-mg and 300-mg tablet formulation for Prototype 2.

Prototype 1 was granulated with 44% w/w water and Prototype 2 was granulated with 37% w/w water and compressed using rotary tablet press.
After five minutes of compression, run tablet weight variation was observed as well as rat-holing in the powder blend, which occurs when the central part of the hopper immediately empties, but some blend remains stagnant around the exterior. To evaluate what was causing this erratic flow of the blend from the hopper to the die, particle size determination was conducted, which revealed that these blends had higher percentages of fines, resulting in poor flowability.
To reduce the number of fines in the granulation, more robust granules had to be made, which was accomplished by adding more water for granulation. Water for granulation was increased at 65L granulation scale, which made more robust granules and reduced the number of fines.
The bowl size was increased to 65L to scale up the formulation. Comparison of the particle size analysis of granules manufactured at 5-L scale and 65-L scale is provided in Figure 3. As the water for granulation was increased, there was a greater proportion of granules to fines. The granules manufactured in the 65-L bowl showed 25% of fines; granules manufactured at 5-L scale showed almost 45% of fines. The tablets prepared at 65-L scale had acceptable tablet physical and dissolution properties. The dissolution profiles of the 100-mg and 300-mg formulations and its stability are shown in Figure 3b.
CLICK FIGURE TO ENLARGE Figure 4: Dissolution profile of 100-mg Prototype 1 (a) and Prototype 2 (b) formulation stability samples stored at 400 °C and 75% relative humidity.

The amount of water added to the granulation determined the flow property of the granules. The endpoint of granulation was determined in a traditional way, in which a small amount of sample was taken and compacted by hand to find out if the end of granulation was reached. This method lacks accuracy and reproducibility. A new method needs to be developed to accurately determine the endpoint of granulation.
Stability studies conducted on both prototype batches revealed that Prototype 1 tablets showed slowing of dissolution upon aging; Prototype 2 was selected for scale-up studies. Figure 4 and Figure 5 show the dissolution profiles of 100-mg and 300-mg stability samples stored at 400 °C and 75% relative humidity, respectively. Landln et al (1) studied the effect of microcrystalline cellulose on the tabletability and stability of prednisolone formulations. It was found that when microcrystalline cellulose tablets are stored under high humidity conditions, formulation undergoes significant changes in mechanical and drug release properties, which are attributed to interaction between microcrystalline cellulose and water. The total impurities did not change in both prototypes during storage.
CLICK FIGURE TO ENLARGEFigure 5: Dissolution profile of 300-mg Prototype 1 (a) and Prototype 2 (b) formulation stability samples stored at 400 C and 75% relative humidity.

Prototype 2 was granulated with 45% w/w water at 65-L granulation scale and dried and milled through Comil equipped with 50G screen. The scale up Prototype 2 batch was compressed in rotary press and it showed good flowability and similar dissolution profile.
The reformulation was successful because all criteria established were met. Tablets of 100-mg and 300-mg dosage were formulated and the final weights for both the 100-mg and 300-mg tablets were identical and less than 550 mg. Dissolution of both the 100-mg and 300-mg strength tablets were similar to the original formulation. Not only were no new excipients incorporated, but one excipient in the original formulation was excluded in the final re-formulated product because it did not provide any added properties.
1. M. Landln, et al., International Journal of Pharmaceteutics, 91(2-3) 143-149 (1993).
Figures are courtesy of the author
Pharmaceutical Technology
Supplement: Solid Dosage Drug Development and Manufacturing
Vol. 41
April 2017
Pages: s42-s45
When referring to this article, please cite it as Smruti P. Chaudhari, " Wet Granulation Resolves Tablet Reformulation Challenges," Pharmaceutical Technology Solid Dosage Drug Development and Manufacturing Supplement (April 2017).

Get the essential updates shaping the future of pharma manufacturing and compliance—subscribe today to Pharmaceutical Technology and never miss a breakthrough.