
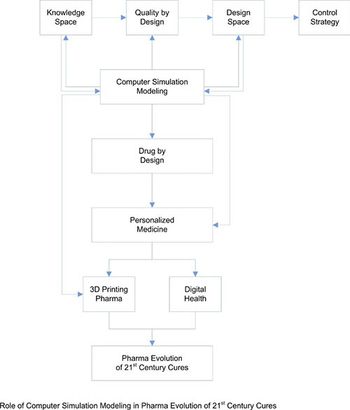
Twenty-first century drug development challenges sponsors and contract partners to collaborate more closely, using tools such as model-based simulation.
Bir Gujral is director, global quality analytics, PSG, at Thermo Fisher Scientific

Published: March 6th 2018 | Updated: