
Certificates of analysis can be used to monitor the reliability of products and their suppliers, says Susan Schniepp, distinguished fellow at Regulatory Compliance Associates.

Certificates of analysis can be used to monitor the reliability of products and their suppliers, says Susan Schniepp, distinguished fellow at Regulatory Compliance Associates.

Formulation expertise can smooth the transition of a prospective therapy from medicinal chemistry to drug dosage form.

The contract research organization has added a new analytical laboratory in Middleton, WI, to expand its biologics testing capacity.

MedPharm has received a multi-million dollar investment by Ampersand Capital Partners to diversify its service offering and regional coverage.

Hitachi will manufacture regenerative medicines developed by Daiichi Sankyo and SanBio Group.

The agreement gives IncoCell Tianjin, a wholly-owned subsidiary of China-based Boyalife Group, access to Cesca’s celluar processing contract development and manufacturing services.

The company plans to install 4000-L disposable bioreactors from ABEC at its new commercial manufacturing facility in Wuxi city, China.

An expanded pharma services supply chain facility in Germany boosts Thermo Fisher’s Pharma Services footprint in Europe.

Hovione plans to continue to expand its sites in Portugal and Ireland for chemical synthesis, spray drying, and laboratory analysis.

The CDMO’s new blow-fill-seal machinery at its Kaysersberg site is now operational.

Nanologica AB has entered into a service agreement with CDMO Sterling Pharma Solutions for the large-scale production of silica particles.

The new 73,000-square-foot facility is one of several expansions to support the company’s biologics testing capabilities.

Grand River Aseptic Manufacturing announces first planned investment in capacity expansion.

In selling its contrast media business, Hovione will focus on API and drug product development and manufacturing.

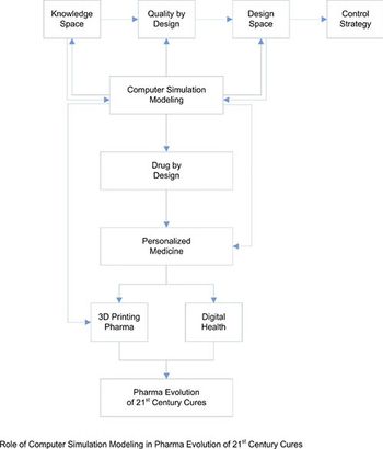
Twenty-first century drug development challenges sponsors and contract partners to collaborate more closely, using tools such as model-based simulation.

Catalent completes $4.6 million expansion at Singapore clinical supply facility and marks 20 years in the region.

Development and adoption of new technologies create challenges that may take years to resolve.

Assessing potential formulation and manufacturing issues in early development phases can improve a drug’s chances for success.

Robert Iser of PAREXEL Consulting answers questions regarding the regulatory expectations of quality agreements and how companies can ensure the quality and safety of their products.

The contract development and manufacturing organization has entered it first manufacturing contract worth $148 million for its recently completed Plant 3 facility.

Avid Bioservices will provide commercial manufacture of an enzyme replacement therapy by Roivant Sciences' Enzyvant subsidiary.

The company aims to add the additional analytical services in the European Union throughout 2018.

Automation systems, vehicles, and robots improve efficiency of transporting materials and finished goods in pharmaceutical warehouses.

A new suite for the encapsulation of highly potent drugs will be added.

Unlike current approaches where bioconjugation is typically done following the manufacture of the monoclonal antibody and the cytotoxic drug, the new method begins with the antibody supernatants and eliminates the need for extensive chromatographic purification.